省高校网络理政平台 2025级新生录取查询 继续教育报名入口 本科教学工作合格评估专题网 网上办事大厅 综合信息管理平台
网站首页   •  机构设置   •  教学单位   •  设计与美术学院   •  院系风采

学生获奖|实力闪耀!我院学子斩获20+国家级/省级设计大赛奖项

2025-11-28  点击:[]


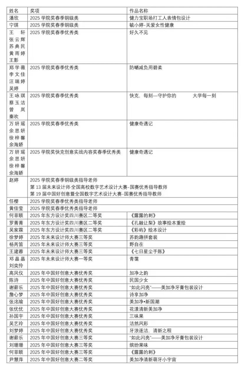
不负众望,再传捷报,热烈祝贺我院学子凭借扎实的专业素养和卓越的创新精神,在多项国家级、省级设计赛事中斩获佳绩:2025学院奖10项(铜奖3项、优秀奖7项),未来设计师大赛5项(一等奖1项、三等奖3项、优秀奖1项),东方设计奖3项(均为二等奖),中国好创意大赛14项(二等奖1项、三等奖3项、优秀奖10项)。

此次佳绩,是学子们奋力拼搏的勋章,更是对老师和同学们付出的肯定。


beat365平台官方网站设计与美术学院

各大赛获奖名单

2025学院奖春季

2025年东方设计

             

作品展示  


2025年未来设计师大赛三等奖


2025年未来设计师大赛一等奖

2025年未来设计师大赛优秀指导教师

2025年中国好创意大赛优秀奖

2025年中国好创意大赛三等奖


2025年中国好创意大赛二等奖

    undefined  


2025年中国好创意大赛优秀指导教师

  在此,再次向获奖的老师和同学表示祝贺,也希望同学们能保持热爱与初心,再接再厉。也希望更多的同学以他们为榜样,在各大赛事中绽放属于自己的光芒!


 — —END— —

— —川影设计与美术学院出品— —

文案 | 张能红 高培骐

 图片 | 川影设美

排版 | 高凤仪

编辑 | 张籍允

责审 | 任樱 魏嘉诚

终审 | 江金阳 董庆帅

上一条:川影设计与美术学院学子再传捷报
下一条:我院学子在2025四川省大学民族工艺美术创意设计大赛斩获多项荣誉