根据《beat365平台官方网站关于开展2021年校级“课程思政”示范项目结项工作的通知》(川影教〔2022〕49号)要求,学校对2021年立项建设的校级“课程思政”示范项目进行结项验收,经学校初审、学校评审,电视学院3个项目通过验收。
课程思政示范专业:广播电视编导专业
电视学院结合广播电视编导专业教学特点,发挥课堂教学为主渠道的育人作用,将“课程思政”意识渗透到到所有专业课的教学中,并开展以“立德树人”为本的应用型影视人才培养模式,在师资队伍建设中不断强化教师执行课程思政的教学意识,在课程建设中注重课程思政的重点培育与全面覆盖相结合,在学风建设上充分发挥基层党组织引领三全育人工作的落实。
电视学院在实践教学中极力倡导具有正面价值和审美价值的现实主义题材。学生作品在历年的国内外影视节目评选中取得了优异成绩。近三年,电视学院学生校内实践课程创作作品876部,获奖率达25%,获得国家级、省部级、市厅级奖共计420余项。







广播电视编导专业建设成效
课程思政示范团队:新媒体教研室
新媒体教研室依托新媒体系列课程,在课程示范团队建设过程中,通过课程思政全覆盖、持续创新教学改革、提升实践教学等方式,构建了“专业育人”和“实践育人”的全方位育人机制,探索了立德树人、教师成长、教学改革共同体,实现了教师教学能力和人才培养能力的全面提升。
常态化开展“课程思政”教学研讨会
学生作品获奖


深化校政、校地合作,提升团队实践教学能力


坚持教学改革,促“立德树人”见成效
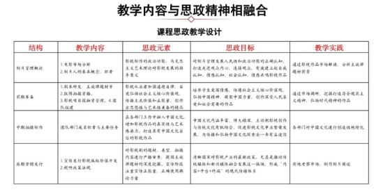
课程思政示范课程:影视制片管理
《影视制片管理》课程坚持为新时代影视传媒行业培养高素质制片管理人才:挖掘符合社会主义核心价值观的题材,在弘扬中华文化和宣传正能量舆论作用上,在相关政策法规扶持下,厘清当代影视制片管理的基本要求及工作流程;以市场考察、采访调研等实践教学内容为依托,深入社会,引导学生创作符合时代特征和人民需求的正能量作品。






“一体双向三融合”课程思政建设
今后,电视学院将继续加强课程思政建设工作,持续推进课程思政的改革和创新,不断提升课程思政的建设水平,发挥好示范带动作用。